HOME CORE COMPETENCIES SAFETY TESTING FOR MEDICAL DEVICES HIGH VOLTAGE TESTING ONGOING WORK AND RESEARCH OFF THE SHELF HARDWARE AND FIRMWARE PAST PROJECTS MODELING AND SIMULATION
PUBLICATIONS EQUIPMENT APPLICATION AND DESIGN NOTES
CIRCUIT NOTES ABOUT THE FOUNDER ABOUT THE MARKETING AND SALES DIRECTOR ABOUT THE WEBMASTER

Modeling and Simulation Examples from Past Projects
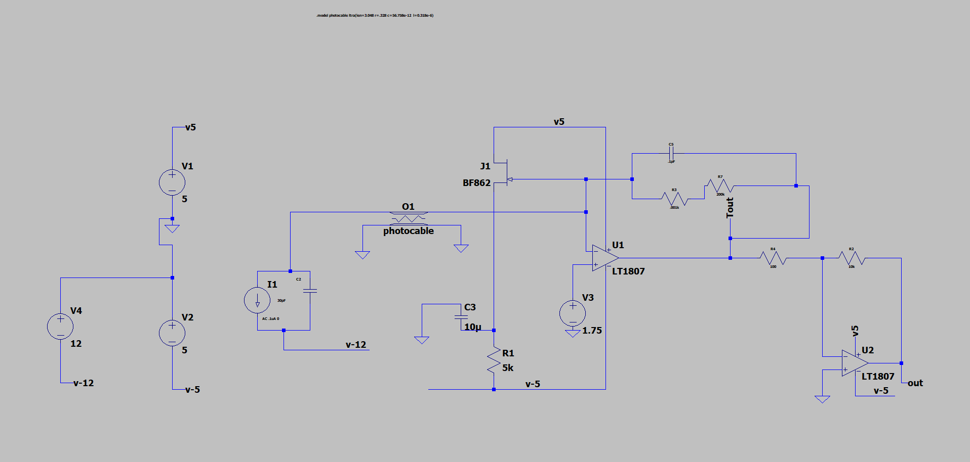
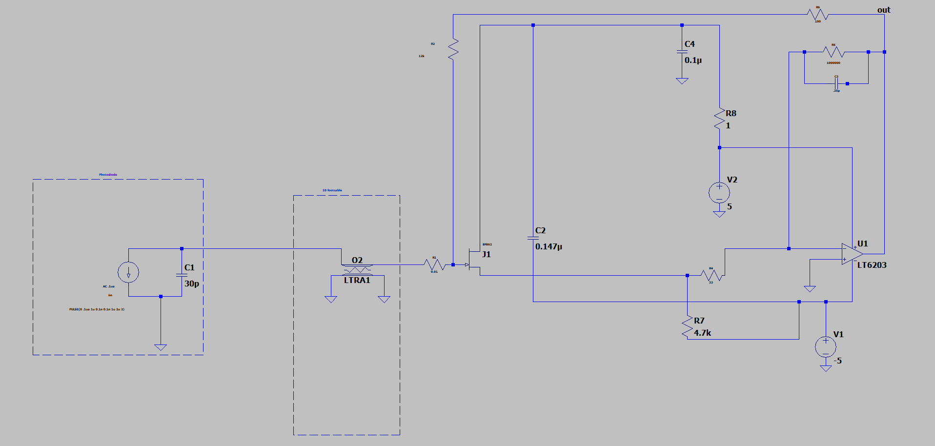
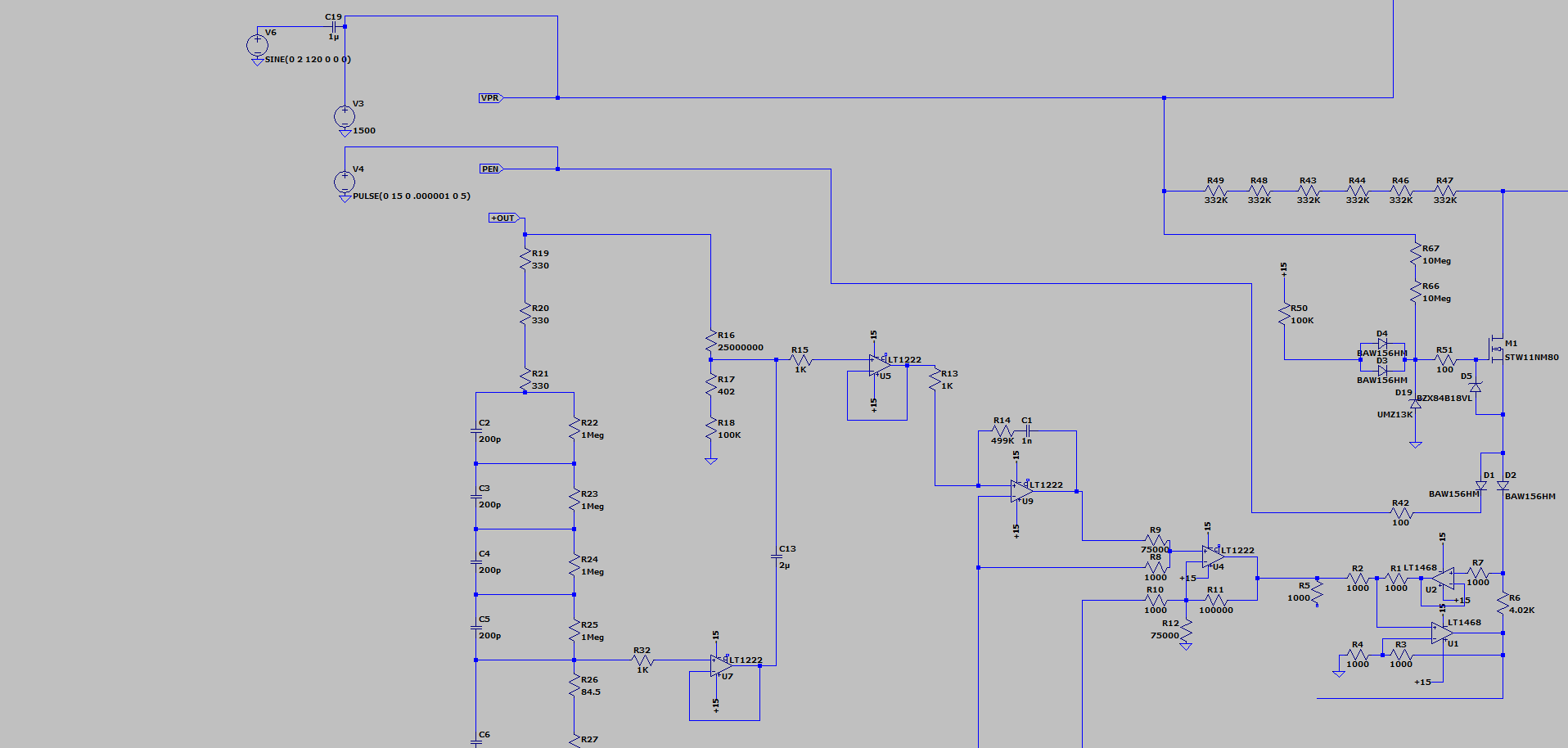
LTSPICE Models - Analysis Of a Wide
Variety of Circuits Including Power Supplies and Power Supply Conducted
Emissions
Excel Models
Analysis Of Optical Components Used In
Photon Microscopy
Excel Simulation Models using Partial Differential Equations
to Simulate Thermal Transfer in Plastic Vials used In PCR Applications
Excel Simulation Models for Motor Control and Power
Regulation
Copyright
© 2001-2026